徳島県公安委員会とは
プロフィール
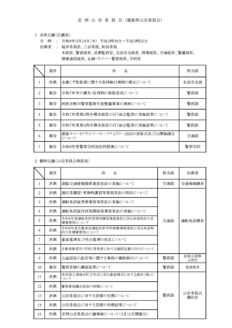
定例会議
活動状況
- もっと見る -
苦情申出制度
警察署協議会
情報公開・公益通報
古物商URL届出一覧
行政処分
公安委員会だより
地域交通安全活動推進委員
公示
情報セキュリティ
定例会議の開催概要
開催日 :令和7年12月25日(木曜日)
開催場所:徳島県公安委員会室
過去の概要